|
Rehti MMORPG
1.0.0
Rehti MMORPG is a free and open source MMORPG game.
|
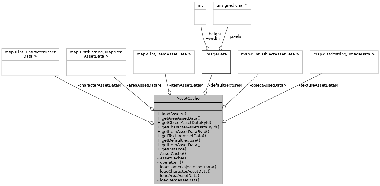
Loads all of the assets into memory (objects, textures, etc.). More...
#include <AssetCache.hpp>

Public Member Functions | |
| void | loadAssets () |
| Loads all the assets into memory. More... | |
| std::map< std::string, MapAreaAssetData > & | getAreaAssetData () |
| Returns the map of area asset data. More... | |
| const ObjectAssetData & | getObjectAssetDataById (int id) |
| Returns the object asset data by type id. More... | |
| const CharacterAssetData & | getCharacterAssetDataById (int id) |
| Returns the character asset data by type id. More... | |
| const ItemAssetData & | getItemAssetDataById (int id) |
| Returns the item asset data by type id. More... | |
| std::map< std::string, ImageData > & | getTextureAssetData () |
| Returns the map of texture asset data. More... | |
| ImageData | getDefaultTexture () |
| Get default texture. More... | |
| std::map< int, ItemAssetData > & | getItemAssetData () |
| Get item asset data map. More... | |
Static Public Member Functions | |
| static AssetCache & | getInstance () |
| Returns the singleton instance of the AssetCache. More... | |
Private Member Functions | |
| AssetCache () | |
| AssetCache (AssetCache const &) | |
| void | operator= (AssetCache const &) |
| std::map< int, ObjectAssetData > | loadGameObjectAssetData (const GameObjects &gameObjects) |
| Loads the game object assets data. More... | |
| std::map< int, CharacterAssetData > | loadCharacterAssetData (const GameCharacters &gameCharacters) |
| Loads the character assets data. More... | |
| std::map< std::string, MapAreaAssetData > | loadAreaAssetData (const std::vector< std::vector< std::string >> &areaMap) |
| Loads the map area assets data. More... | |
| std::map< int, ItemAssetData > | loadItemAssetData (const GameItems &gameItems) |
| Loads the item assets data. More... | |
Private Attributes | |
| std::map< std::string, MapAreaAssetData > | areaAssetDataM |
| std::map< int, ObjectAssetData > | objectAssetDataM |
| std::map< int, CharacterAssetData > | characterAssetDataM |
| std::map< int, ItemAssetData > | itemAssetDataM |
| std::map< std::string, ImageData > | textureAssetDataM |
| ImageData | defaultTextureM |
Loads all of the assets into memory (objects, textures, etc.).
|
inlineprivate |
|
private |
| std::map< std::string, MapAreaAssetData > & AssetCache::getAreaAssetData | ( | ) |
Returns the map of area asset data.

| const CharacterAssetData & AssetCache::getCharacterAssetDataById | ( | int | id | ) |
Returns the character asset data by type id.
| id | character type id |

| ImageData AssetCache::getDefaultTexture | ( | ) |
|
inlinestatic |
| std::map< int, ItemAssetData > & AssetCache::getItemAssetData | ( | ) |
Get item asset data map.

| const ItemAssetData & AssetCache::getItemAssetDataById | ( | int | id | ) |
Returns the item asset data by type id.
| id | item type id |

| const ObjectAssetData & AssetCache::getObjectAssetDataById | ( | int | id | ) |
Returns the object asset data by type id.
| id | object type id |

| std::map< std::string, ImageData > & AssetCache::getTextureAssetData | ( | ) |
|
private |
Loads the map area assets data.
| areaMap | The area map |


| void AssetCache::loadAssets | ( | ) |
Loads all the assets into memory.


|
private |
Loads the character assets data.
| gameCharacters | The game characters data |


|
private |
Loads the game object assets data.
| gameObjects | The game objects |


|
private |
Loads the item assets data.
| gameItems | GameItems |


|
private |
|
private |
|
private |
|
private |
|
private |
|
private |
|
private |