|
Rehti MMORPG
1.0.0
Rehti MMORPG is a free and open source MMORPG game.
|
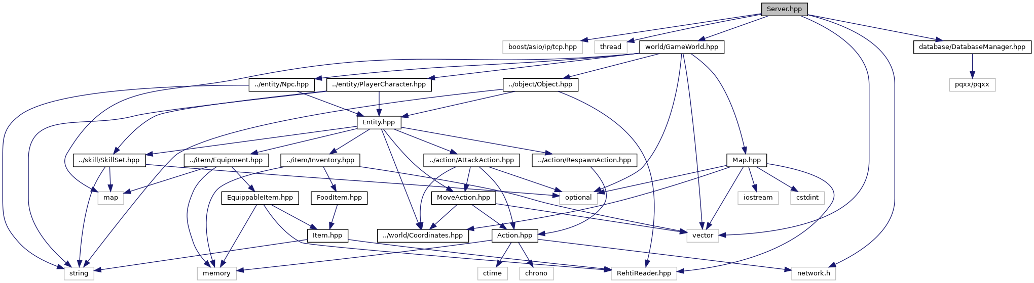
#include <boost/asio/ip/tcp.hpp>#include <thread>#include <vector>#include "database/DatabaseManager.hpp"#include "world/GameWorld.hpp"#include <network.h>

Go to the source code of this file.
Classes | |
| class | Server |
| Main class for the server. More... | |