Rehti MMORPG
1.0.0
Rehti MMORPG is a free and open source MMORPG game.
Functions
client/src/Main.cpp File Reference
#include <chrono>
#include <iostream>
#include <thread>
#include "
Client.hpp
"
#include "network.h"
Include dependency graph for client/src/Main.cpp:
Functions
int
main
(int argc, char *argv[])
Function Documentation
◆
main()
int main
(
int
argc
,
char *
argv
[]
)
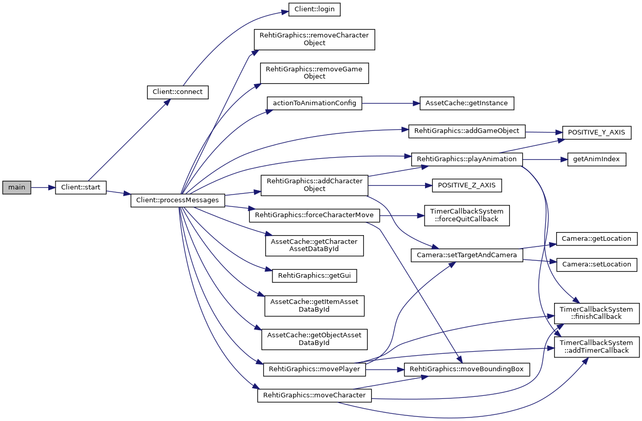
Here is the call graph for this function:
client
src
Main.cpp
Generated by
1.9.1