|
Rehti MMORPG
1.0.0
Rehti MMORPG is a free and open source MMORPG game.
|
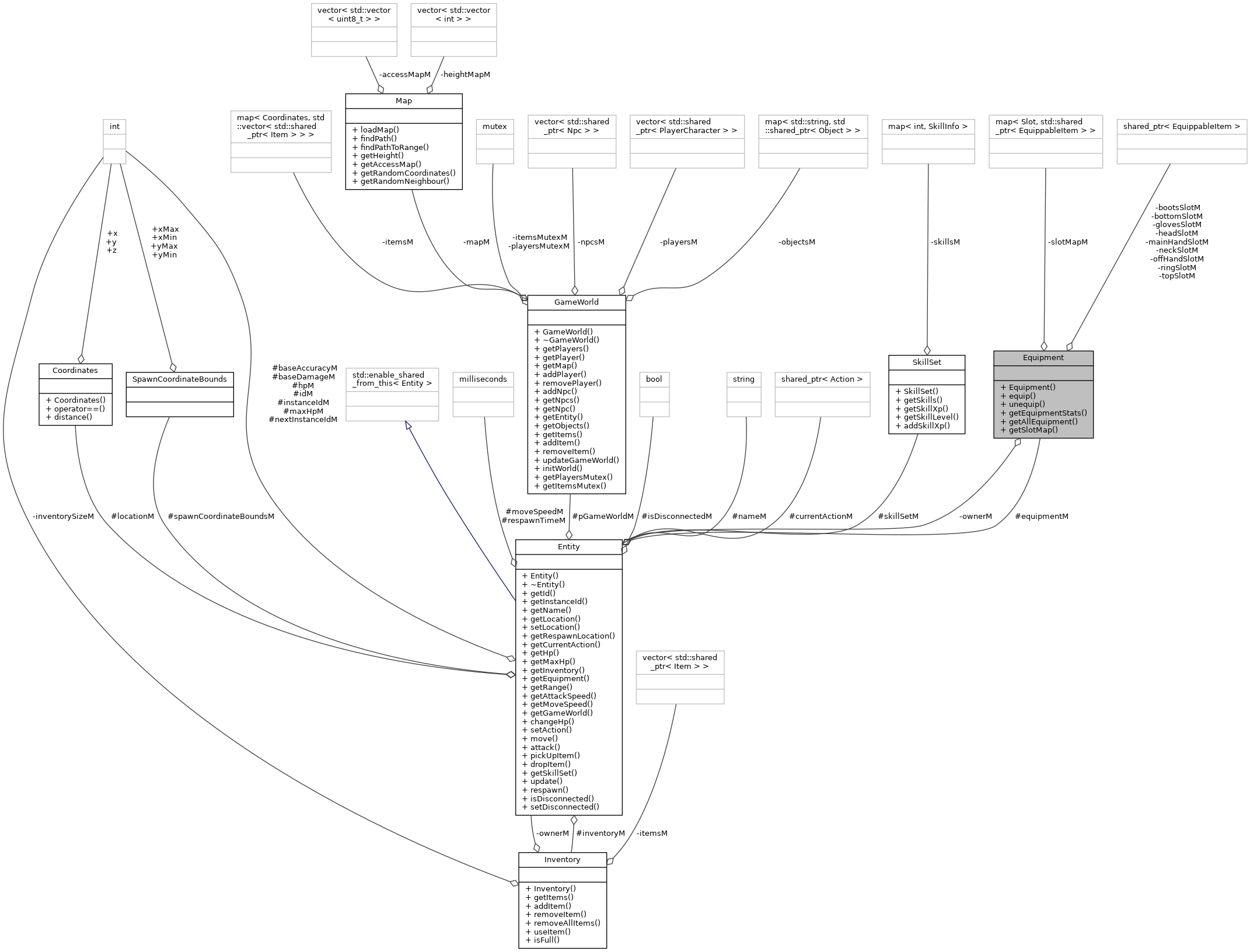
Class for representing the items an entity has equipped. More...
#include <Equipment.hpp>

Public Member Functions | |
| Equipment (Entity *owner) | |
| bool | equip (std::shared_ptr< EquippableItem > item) |
| Equip an EquippableItem to the proper slot. More... | |
| void | unequip (Slot slotToUnequip) |
| Unequip item from slot. More... | |
| ItemStats | getEquipmentStats () |
| Get combined stats of equipped items. More... | |
| std::vector< std::shared_ptr< EquippableItem > > | getAllEquipment () |
| Get all equipped items in vector. More... | |
| std::map< Slot, std::shared_ptr< EquippableItem > > & | getSlotMap () |
| Get the slot map which maps item slots to the items that are equipped in the slots. More... | |
Private Attributes | |
| Entity * | ownerM |
| std::map< Slot, std::shared_ptr< EquippableItem > > | slotMapM |
| std::shared_ptr< EquippableItem > | headSlotM = nullptr |
| std::shared_ptr< EquippableItem > | neckSlotM = nullptr |
| std::shared_ptr< EquippableItem > | topSlotM = nullptr |
| std::shared_ptr< EquippableItem > | mainHandSlotM = nullptr |
| std::shared_ptr< EquippableItem > | offHandSlotM = nullptr |
| std::shared_ptr< EquippableItem > | bottomSlotM = nullptr |
| std::shared_ptr< EquippableItem > | bootsSlotM = nullptr |
| std::shared_ptr< EquippableItem > | glovesSlotM = nullptr |
| std::shared_ptr< EquippableItem > | ringSlotM = nullptr |
Class for representing the items an entity has equipped.
| Equipment::Equipment | ( | Entity * | owner | ) |
| bool Equipment::equip | ( | std::shared_ptr< EquippableItem > | item | ) |
Equip an EquippableItem to the proper slot.
| item |


| std::vector< std::shared_ptr< EquippableItem > > Equipment::getAllEquipment | ( | ) |
Get all equipped items in vector.
| ItemStats Equipment::getEquipmentStats | ( | ) |
Get combined stats of equipped items.

| std::map< Slot, std::shared_ptr< EquippableItem > > & Equipment::getSlotMap | ( | ) |
Get the slot map which maps item slots to the items that are equipped in the slots.
| void Equipment::unequip | ( | Slot | slotToUnequip | ) |
Unequip item from slot.
| slotToUnequip |


|
private |
|
private |
|
private |
|
private |
|
private |
|
private |
|
private |
|
private |
|
private |
|
private |
|
private |